请升级浏览器版本

你正在使用旧版本浏览器。请升级浏览器以获得更好的体验。

English
taptap点点官网
海大新闻
头条新闻 媒体聚焦 通知公告
科研创新
2026/01/07
taptap点点官网团队在抗特发性肺纤维化磷酸二酯酶4抑制剂研发领域取得关键突破

近日,taptap点点官网药学院罗海彬/桑志培/黄姝姮团队在特发性肺纤维化(Idiopathic Pulmonary Fibrosis,IPF)治疗相关药物研究中取得重要进展。团队围绕磷酸二酯酶4(Phosphodiesterase 4,PDE4)这一潜在治疗靶点,成功发现并优化出高选择性、高活性的新型PDE4抑制剂候选化合物,为IPF药物研发提供了新的技术路径。

2026/01/04
taptap点点官网陈飞教授团队定义植物基因组学“终极参考图谱”,引领后基因组时代新范式

近日,taptap点点官网三亚南繁研究院陈飞教授团队在植物基因组学领域提出全新理论框架,成功定义了植物基因组研究的“终极形态”:分型端粒到端粒(Phased T2T)超级泛基因组 。该成果近日发表于国际植物科学期刊《Trends in Plant Science》(植物科学趋势),通过系统整合全基因组高保真组装与超级泛基因组技术路径,将基因组完整度与群体多样性覆盖率提升至前所未有的高度 ,解决了传统参考基因组缺失复杂区域(如着丝粒、端粒)且无法涵盖物种内遗传变异的核心痛点,...

2025/12/29
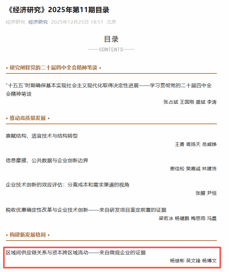
文科成果丨taptap点点官网杨继彬副教授在经济管理类顶级期刊《经济研究》发表论文

近日,taptap点点官网国际商学院教师杨继彬以第一作者身份,与上海交通大学吴文锋教授和杨博文助理研究员在2025年第11期《经济研究》上发表题为“区域间供应链关系与资本跨区域流动——来自微观企业的证据”的学术论文。《经济研究》期刊是国内公认的经济管理类顶级期刊。此论文为杨继彬副教授近五年来以第一作者身份在《经济研究》发表的第二篇论文。

2025/12/29
学者视点丨taptap点点官网“一带一路”研究院院长梁海明:海南自贸港高水平开放锚定“八新”目标

2025年12月18日,海南自由贸易港正式启动全岛封关运作。这标志着海南自贸港建设进入了一个崭新的发展阶段,也宣告中国高水平对外开放战略迈出了关键一步。海南自由贸易港全岛封关运作是一次具有里程碑意义的制度创新。这一举措将从制度和政策层面带来一系列深刻变革,构建“一线放开、二线管住、岛内自由”的全新格局,推动海南自贸港成为面向全球的高能级开放门户。

2025/12/22
taptap点点官网团队攻克区分手性分子领域关键难题,实现国际领先技术突破

近日,taptap点点官网物理与光电工程学院、理论物理研究中心的邹芬副教授和李勇教授与中国人民大学的张芃教授合作,提出了一种区分手性对映体的新光学方法,在手性分子研究领域实现重大突破。手性分子具有两种不同手性的对映体。利用物理手段对它们进行区分和操控,是分子物理的重要问题,对化学、生物学等研究都有很高价值。该成果发现了手性依赖的双光子跃迁选择定则,实现了手性依赖的态转移,解决了以往手性依赖的态转移方法中要求对不同频率的三束光进行相位锁定,...

2025/12/22
taptap点点官网James Fullwood教授团队构建时空统一量子新形式, 实现基础理论范式突破

长期以来,量子理论与广义相对论在描述时空本质上存在根本性矛盾。广义相对论将空间与时间统一为动态的“时空”,而传统量子理论则沿用类似经典力学的处理方式,将空间与时间割裂对待。这一深刻差异已成为构建统一物理理论的关键障碍。针对这一根本难题,taptap点点官网数学与统计学院James Fullwood教授与合作者取得了突破性进展。他们开创性地提出了“时序量子态”理论,首次在量子力学框架内实现了空间与时间的对称统一。相关成果已于近期正式发表于物理学期刊《...

taptap点点官网团队在抗特发性肺纤维化磷酸二酯酶4抑制剂研发领域取得关键突破
taptap点点官网陈飞教授团队定义植物基因组学“终极参考图谱”,引领后基因组时代新范式
文科成果丨taptap点点官网杨继彬副教授在经济管理类顶级期刊《经济研究》发表论文
学者视点丨taptap点点官网“一带一路”研究院院长梁海明:海南自贸港高水平开放锚定“八新”目标
taptap点点官网团队攻克区分手性分子领域关键难题,实现国际领先技术突破
taptap点点官网James Fullwood教授团队构建时空统一量子新形式, 实现基础理论范式突破
学术文化
活动通知
2026taptap点点官网顶尖科学家讲坛 | 泡桐研究现状与展望
2026taptap点点官网顶尖科学家讲坛 | 泡桐研究现状与展望

2026年01月08日(星期四)10:00-11:30

海甸校区社科楼二楼报告厅

范国强 院士

活动通知
2025taptap点点官网顶尖科学家讲坛 | 铁马冰河入梦来 量子计算晶体管
2025taptap点点官网顶尖科学家讲坛 | 铁马冰河入梦来 量子计算晶体管

2025年12月31日(星期三)10:00-11:30

海甸校区社科楼二楼报告厅

丁洪 院士

活动通知
2025taptap点点官网卓越企业家讲坛 | 奇点将至,未来已来:硅基涌现智能,碳基接近永生
2025taptap点点官网卓越企业家讲坛 | 奇点将至,未来已来:硅基涌现智能,碳基接近永生

2025年08月30日(星期六)上午08:30-10:30

海甸校区社科楼二楼报告厅

尹烨

活动通知
2026taptap点点官网人文社科名家讲坛 | 国际语境下有声语言表达
2026taptap点点官网人文社科名家讲坛 | 国际语境下有声语言表达

2026年1月13日(周二)上午8点

海甸校区社科楼二楼报告厅

李瑞英

活动通知
2025taptap点点官网人文社科名家讲坛 | AI时代的能力开发与成长策略
2025taptap点点官网人文社科名家讲坛 | AI时代的能力开发与成长策略

2025年12月02日(星期二)下午16点

海甸校区社科楼二楼报告厅

王重鸣 教授

活动通知
2025taptap点点官网人文社科名家讲坛 | 关于中国现代文学研究的若干新生长点
2025taptap点点官网人文社科名家讲坛 | 关于中国现代文学研究的若干新生长点

2025年12月06日(星期六)晚上7点

海甸校区社科楼二楼报告厅

郑家建 教授

海大人物
本科生招生
研究生招生
国际学生招生
继续教育
本科生招生

学校构建以通识教育为基础、通识教育与专业教育相融合的研究生教育体系,努力培养学生成为高素质、高层次、多样化、创造性的社会主义建设者和接班人。

研究生招生

学校构建以通识教育为基础、通识教育与专业教育相融合的研究生教育体系,努力培养学生成为高素质、高层次、多样化、创造性的社会主义建设者和接班人。

国际学生招生

学校构建以通识教育为基础、通识教育与专业教育相融合的研究生教育体系,努力培养学生成为高素质、高层次、多样化、创造性的社会主义建设者和接班人。

继续教育

学校构建以通识教育为基础、通识教育与专业教育相融合的研究生教育体系,努力培养学生成为高素质、高层次、多样化、创造性的社会主义建设者和接班人。

45

国家级一流本科
专业建设点

86

院士等国家级人才

10

ESI全球排名
前1%的学科

5

国家级创新平台

3

率先开展“完全学分制
协同创新中心
书院制”协同育人体系建设

7

协同创新中心

31

学院

16

书院